본 글은 다음 글을 번역한 글입니다: The 2021 Web Development (Frontend + Backend) RoadMap
The 2021 Web Development (Frontend + Backend) RoadMap
An illustrated guide to becoming a Web Developer with links to relevant courses
dev.to

목차
- 2021/01/15 - [Programming] - 2021년 웹 개발 로드 맵 - 모든 개발자가 배워야 할 8가지.
- [현재 글] 2021년 웹 개발 로드 맵 - 프런트엔드
- 2021/01/15 - [Programming] - 2021년 웹 개발 로드 맵 - 백엔드
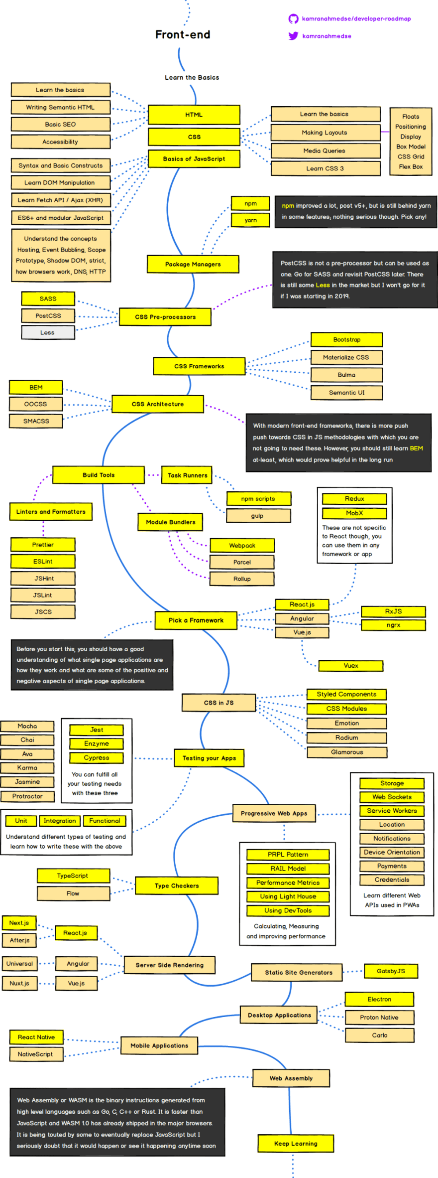
2021 프런트엔드 개발자 로드맵
2021년에 프런트엔드 개발자가 되고 싶다면 아래 프런트 엔드 개발자 로드맵을 따르는 게 좋습니다. 여기서 배우고 따라야 할 중요사항은 노란색 상자에 강조되어 있으며 이 상자에 집중하는 것이 좋습니다. 로드맵 아래에는 학습에 도움되는 책과 코스 같은 추가 리소스가 있습니다.

1. 웹 개발 기초.
웹 개발자가 되고 싶다면 인터넷, 웹 애플리케이션, HTTP와 같은 프로토콜 및 웹 개발 전반에 대한 기본 사항을 알아야 합니다. 고맙게도 이것들 뿐 아니라 그 이상을 배울 수 있는 수많은 강의들이 있습니다.
웹 개발을 배우고 싶은 모든 프로그래머들에게 다음 리소스를 권장합니다.
- The Web Developer Bootcamp by Colt Steel
- The 2021 Complete Web Developer Bootcamp by Angela Yu
- The Advanced Web Developer Bootcamp
2. HTML과 CSS

HTML과 CSS는 모든 웹사이트의 중심입니다. HTML은 구조를 제공하고 CSS를 스타일을 제공해 시각적으로 더 멋지게 보이도록 도와줍니다. 진정한 프런트엔드 개발자가 되고 싶다면 이 두 가지를 마스터해야 합니다. 이 두 가지를 시작하려면 이 무료 HTML과 CSS 강의를 확인해 온라인으로 배울 수 있습니다.
3. 자바스크립트

객체 지향 프로그래밍에서 추상화, 캡슐화, 다형성, 상속의 네 개의 기둥이 있는 것처럼 웹 개발에는 HTML, CSS, 자바스크립트라는 세 개의 주요 기둥이 있습니다.
처음 두 개는 구조와 스타일을 제공하지만 상호 작용을 추가해 생생하게 만드는 것은 자바스크립트입니다. 요즘의 자바 개발자가 자바 스크립트를 배우는 것은 매우 중요하며 고맙게도 초급 자바스크립트와 고급 자바 스크립트를 모두 배울 수 있는 많은 강의가 존재합니다. 다음 몇 가지 권장사항이 있습니다.
- The Complete JavaScript Cource 2021
- A Beginer's Guide to Advanced JavaScript and ES6
4. 타입 스크립트

C와 C++가 있는 것처럼 타입 스크립트는 C++ 만큼 인기가 많지 않지만 자바 스크립트++로 여겨질 수 있습니다. 타입 스크립트의 좋은 부분은 자바스크립트 코드에 타입 안정성을 추가해 개발 단계에 불쾌한 자바스크립트 타입 관련 오류를 확인할 수 있다는 것입니다.
또한 자바스크립트용 객체 지향 코드를 쉽게 개발할 수 있습니다. 타입 스크립트를 배우고 싶다면 "Understanding TypeScript"는 시작하기 좋은 강의입니다. 더 많은 선택 사항이나 무료 강의가 필요한 경우 시작할 수 있는 또 다른 무료 타입 스크립트 강의가 더 있습니다.
5. 앵귤러

사람들이 일반적인 HTML, CSS, 자바스크립트를 사용해 웹사이트를 구축하던 시대는 지났습니다. 요즘 대부분의 작업은 앵귤러, 리액트, 뷰 js와 같은 프레임워크에서 수행됩니다. 코드를 저장하기 위한 구조를 제공해 줄 뿐 아니라 웹 애플리케이션을 빠른 시간 내 쉽게 개발할 수 있습니다.
앵귤러는 구글에서 지원하므로 앵귤러를 배우는 것은 모든 최산 웨 개발자에게 좋은 선택입니다. 앵귤러를 배우고 싶다면 Max의 "Angular - The Complete Guide"보다 좋은 과정은 없을 겁니다.
6. 리액트

앵귤러와 마찬가지로 리액트는 웹 애플리케이션 개발에 널리 사용되는 라이브러리입니다. 재사용 가능한 컴포넌트를 작성하여 현대적인 인터랙티브 웹 페이지를 만드는 데 사용됩니다.
앵귤러가 구글에서 지원하는 것처럼 리액트는 페이스북에서 지원하므로 유명합니다. 리액트를 배우고 싶다면 Stepgen Grider의 "Modern React with Redux" 또는 Max의 "React - The Complete Guide on Udemy"에 참여하세요. 둘 다 온라인에서 리액트를 배울 수 있는 훌륭한 과정입니다. 링크는 다음과 같습니다:
- Modern React with Redux
- React - The Complete Guide
7. 뷰 js

뷰 또는 뷰 JS는 작년에 속도에 대한 성능이 개선되었으며 점점 더 많은 사람들이 뷰 js를 추천하고 상요하고 있습니다. 저는 여전히 뷰의 초보자이며 아마도 뷰를 배우고 뷰 기반의 애플리케이션으로 마이그레이션 하는데 시간이 걸릴 것입니다. 그러나 이미 뷰 js를 배우기로 결정을 내린 경우 Udemy의 Vue.js Essentials 강의부터 시작할 수 있습니다.
'Programming' 카테고리의 다른 글
| [HRESULT: 0x80131040] 찾은 어셈블리의 매니페스트 정의와 어셈블리 참조가 일치하지 않습니다. (0) | 2021.01.22 |
|---|---|
| 2021년 웹 개발 로드 맵 - 백엔드 (0) | 2021.01.15 |
| 2021년 웹 개발 로드 맵 - 모든 개발자가 배워야 할 8가지. (0) | 2021.01.15 |
| LogStash vs Fluentd - 어떤 것을 선택해야 할까 (1) | 2020.10.28 |
| [Minio] Minio Object Stroage에 Region 지정하기. (0) | 2020.10.23 |